關於我們
醫院簡介
院長的話
最新消息
行政公告
活動快訊
新聞報導
院區日誌
科室介紹
就醫服務
門診掛號
查詢 / 取消掛號
看診進度查詢
交通資訊
醫院門診表
文件申請
收費項目
門診就醫費用
部分負擔費用(含藥品)
自費品項
健康專欄
中草藥園
衛教保健
影音專區
聯絡我們
你目前位置:
首頁
健康專欄
衛教保健
01衛教文章
01衛教文章
CKD慢性腎臟病中醫衛教_8血瘀體質
CKD慢性腎臟病中醫衛教_8血瘀體質
衛教文章
2026年1月20日
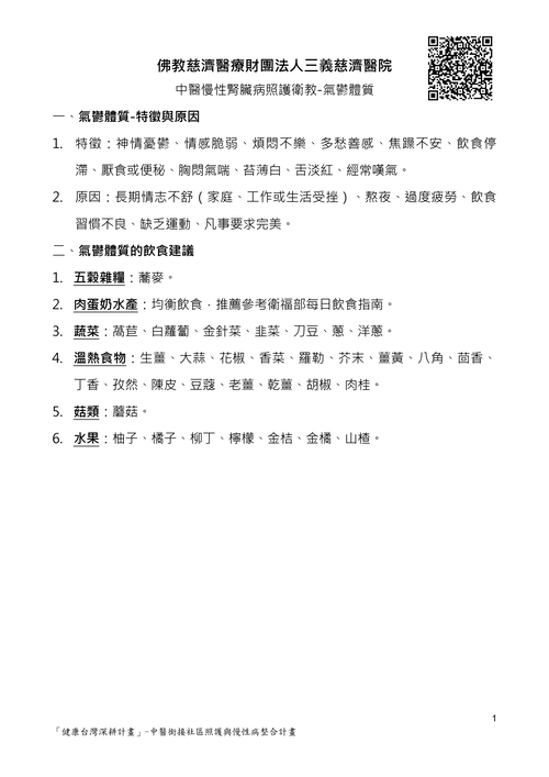
CKD慢性腎臟病中醫衛教_7氣鬱體質
CKD慢性腎臟病中醫衛教_7氣鬱體質
衛教文章
2026年1月20日
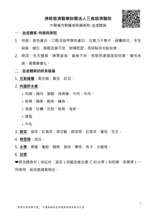
CKD慢性腎臟病中醫衛教_6血虛體質
CKD慢性腎臟病中醫衛教_6血虛體質
衛教文章
2026年1月20日
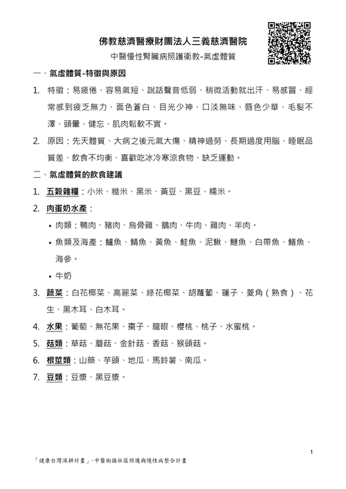
CKD慢性腎臟病中醫衛教_5氣虛體質
CKD慢性腎臟病中醫衛教_5氣虛體質
衛教文章
2026年1月20日
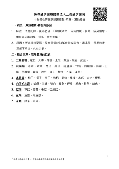
CKD慢性腎臟病中醫衛教_4痰濕濕熱體質
CKD慢性腎臟病中醫衛教_4痰濕濕熱體質
衛教文章
2026年1月20日
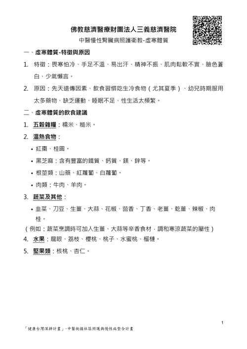
CKD慢性腎臟病中醫衛教_3虛寒體質
CKD慢性腎臟病中醫衛教_3虛寒體質
衛教文章
2026年1月20日
CKD慢性腎臟病中醫衛教_2虛熱體質
CKD慢性腎臟病中醫衛教_1實熱體質
CKD慢性腎臟病中醫衛教
高血脂中醫衛教_8血瘀體質
1
2
3
4
5
第 1 頁,共 5 頁
關閉
關於我們
醫院簡介
院長的話
最新消息
行政公告
活動快訊
新聞報導
院區日誌
科室介紹
就醫服務
門診掛號
查詢 / 取消掛號
看診進度查詢
交通資訊
醫院門診表
文件申請
收費項目
門診就醫費用
部分負擔費用(含藥品)
自費品項
健康專欄
中草藥園
衛教保健
影音專區
聯絡我們